

Onyeso, OK; Scott, DR; Alumona, CJ; Kalu, ME; Adandom, II; Akinrolie, O; Onyeso, KM; Odole, AC; Victor, J; Doan, J; & Awosoga, OA. (2026). Association between sociodemographic factors and mobility among older adults: a systematic review and meta-analysis. BMC Geriatrics. https://doi.org/10.1186/s12877-026-06984-z

Anieto, EM; Dall, PM; Abaraogu, U; Chastin, S; Anieto, IB; Longworth, GR; Adandom, II; Onyeso, OK; Iwuagwu, AO; Smith, N; Francis, K; Ndubuaku, M; Odom, MC & Seenan, C. (2025). The effectiveness of co-created lifestyle interventions in improving health behaviour, physical and mental health in adults with non-communicable diseases: A systematic review with meta-analysis. Public Health, 248, 105929. https://doi.org/https://doi.org/10.1016/j.puhe.2025.105929

Rostami Haji Abadi, M; Kwaghbo, N; Onyeso, OK; Sadia, F; Benavides Castro, JK; Santos Silva, DA; Yan, Y; Shen, Y; Hamrik, Z; Sarmiento, OL; Liu, Y; Tremblay, MS & Larouche, R. (2025). Psychometric properties of physical activity questionnaires for children and adolescents: An updated systematic review. Sports Medicine. https://doi.org/10.1007/s40279-025-02270-x

Anyachukwu, CC; Ezugwu, FN; Ede, SS; Onyeso, OK; Ezema, CI & Ede, CF. (2025). Prevalence of work-related musculoskeletal disorders among dental workers in Enugu metropolis, Nigeria. International Journal of Medicine and Health Development, 30(2). https://doi.org/10.4103/ijmh.ijmh_35_24

Onyeso, OK; Alumona, CJ; Okoh, AC; Ibekaku, M; Shirazi, S & Kalu, ME. (2025). Geriatric and gerontological physiotherapy in focus: a cross-sectional survey of education, clinical practice, and service availability across World Physiotherapy Member Nations. BMC Medical Education, 25, 471. https://doi.org/10.1186/s12909-025-07045-6

Onyeso, OK; Alumona, CJ; Ojagbemi, A; Onyeso, KM; Odole, AC; Victor, J; Doan, J; Bello, T; Gureje, O & Awosoga, OA. (2025). Sociodemographic Factors in Older Adults’ Gait Speed Decline: A Gender Disaggregate Growth Curve Analysis of the Ibadan Longitudinal Study of Ageing. Journal of Aging and Health, https://doi.org/10.1177/08982643251329431

Onyeso, OK; Boco, A; Islam, MK; Darku, A; & Hallstrom, LK. (2025). COVID-19 social and economic disruptions, mental health, and coping behaviours among young Canadians: a structural equation model. International Journal of Adolescence and Youth, 30(1). https://doi.org/10.1080/02673843.2025.2451674

Onyeso, OK; Alumona, CJ; Odole, AC; Victor, J; Doan, J; & Awosoga, O. A. (2024). Sociodemographic determinants of mobility decline among community-dwelling older adults: Findings from the Canadian longitudinal study on ageing. BMC Geriatrics, 24(1), 972. https://doi.org/10.1186/s12877-024-05582-1

Awosoga OA; Oyewole OO; Adegoke OM; Odole AC; Onyeso OK; et al. (2024) Cardiovascular disease risk perception among community-dwelling adults in southwest Nigeria: A mixed-method study. PLOS ONE 19(11):e0313578. https://doi.org/10.1371/journal.pone.0313578

Ekediegwu, EC; Onyeso, OK; Nwanne, C; Nwosu, IB; Alumona, CJ; Onyeso, KM; et al. (2024). COVID-19 hand hygiene practices and its barriers among health care workers in a low-resource setting: a cross-sectional study in Nigeria. Discover Social Science and Health. 4, 43. https://doi.org/10.1007/s44155-024-00106-z

Boamah, SA; Alumona, CJ; Onyeso, OK; and Awosoga, OA (2024). Institutional and personal determinants of nursing educators’ job satisfaction and turnover intention: a cross-sectional study. BMC Nursing. 23, 594. https://doi.org/10.1186/s12912-024-02245-9

Okoh, AC; Onyeso, OK; Ekemezie, W; Oyinlola, O; Akinrolie, O; Kalu, ME. (2024). Building consensus on priority areas for Sub-Saharan Africa’s ageing population research: An e-Delphi study protocol. PLoS ONE. 19(4), e0298541. https://doi.org/10.1371/journal.pone.0298541

Akinrolie, O; Iwuagwu, AO; Kalu, ME; Rayner, D; Oyinlola, O; Ezulike, CD; … Onyeso, OK. et al. (2024). Longitudinal studies of aging in sub-Saharan Africa: Review, limitations, and recommendations in preparation of projected aging population. Innovation in Aging. (online). https://doi.org/10.1093/geroni/igae002

Ekediegwu, EC; Onwukike, CV; Onyeso, OK. (2024). Pain intensity, physical activity, quality of life, and disability in patients with mechanical low back pain: A cross-sectional study. Bulletin of Faculty of Physical Therapy. 29(1): https://doi.org/10.1186/s43161-023-00167-2

Onyeso, OK; Odole, AC; Scott, RD; Ankinrolie, O; Kalu, ME; Awosoga, OA. (2023). Association between sociodemographic factors and mobility limitation among older adults: A systematic review and meta-analysis protocol. Systematic Reviews. 12(19): 2023. http://dx.doi.org/10.1186/s13643-023-02190-9

Onyeso, O.K; Ugwu, A.K; Adandom, H.C; Damag, S; Onyeso, KM; Abugu, J.O: et al. (2023). Impact of welding occupation on serum aluminium level and its association with physical health, cognitive function, and quality of life: a cross-sectional study. International Archives of Occupational and Environmental Health. 97(2): 133-144. https://doi.org/10.1007/s00420-023-02038-8

Larouche R; Kleinfeld M; Charles Rodriguez U; Hatten C; Hecker V; Scott DR; Brown LM; Onyeso OK; et al. (2023). Determinants of Outdoor Time in Children and Youth: A Systematic Review of Longitudinal and Intervention Studies. International Journal of Environmental Research and Public Health. 20(2): 1328. http://dx.doi.org/10.3390/ijerph20021328

Igwe, SE; Onyeso, OK; Adandom, I; Onyeso, KM; Anyachukwu, CC; Awosoga, OA, Ezema, CI; Okoye, GC. (2023). An exploratory cohort study of serum estradiol, testosterone, osteoprotegerin, interleukin-6, calcium, and magnesium as potential biomarkers of cervical spondylosis. Bulletin of Faculty of Physical Therapy. 28(2023): 29. http://dx.doi.org/10.1186/s43161-023-00141-y

Abugu, J.O; Chukwu, A.M; Onyeso, O.K; Alumona, C.J; Adandom, I.I; Chukwu, O.D. & Awosoga, A.A. (2023). Determinants of the managerial staff’s disposition towards e-payment platforms in public tertiary hospitals in Enugu, Nigeria: a cross-sectional study. BMC Health Services Research. 23(1240): 2023. http://dx.doi.org/10.1186/s12913-023-10302-3

Awosoga O; Odole AC; Onyeso OK; Jon Doan J; Nord C; Nwosu IF; et al. (2023). Well-being of the professional caregivers in Alberta’s assisted living and long-term care facilities: A cross-sectional survey. BMC Geriatrics. 23(85): 2023. http://dx.doi.org/10.1186/s12877-023-03801-9

Ezema, C.I; Erondu, O.F; Onyeso, O.K; Alumona, C.J; Ijever, A.W; Amarachukwu, C.N; Amaeze, A.A. (2023). Radiographers’ knowledge, attitude, and adherence to standard COVID-19 precautions and the policy implications: A national cross-sectional study in Nigeria. Annals of Medicine. 55(1): 2210844. http://dx.doi.org/10.1080/07853890.2023.2210844

Ogunlana, M.O; Oyewole, O.O; Aderonmu, J.A; Onyeso, O.K; Faloye, A.Y; and Govender. P. (2023). Patterns and predictors of cultural competence practice among Nigerian hospital-based health care professionals. BMC Medical Education. 23(1): https://doi.org/10.1186/s12909-023-04910-0

Apiloko, J.O; Aje, O.S; Awotidebe, T.O; Okhawere, M.I; Mbada, C.E; Onyeso, O.K; et al. (2023). Influence of sport type and gender on bone turnover markers in young athletes. Bulletin of Faculty of Physical Therapy. 28(37): 2023. http://dx.doi.org/10.1186/s43161-023-00150-x

Awosoga A; Odole AC; Onyeso OK: Ojo JO; Ekediegwu EC; Nwosu IB; et al. (2023). Perceived strategies for reducing staff-turnover and improving well-being and retention among professional caregivers in Alberta’s continuing-care facilities: A qualitative study. Home Health Care Services Quarterly. 1-23. http://dx.doi.org/10.1080/01621424.2023.2166889

Odole, AC; Alegbeleye, OA; Ekediegwu, EC; Onyeso, OK; Mbada, CE; Akosile, CO. (2022). Psychosocial correlates of pain intensity and neck disability index among people with non-specific neck pain in a low resource setting: A cross-sectional study. European Journal of Physiotherapy. E-pub: 1-8. http://dx.doi.org/10.1080/21679169.2022.2140824

Akinrolie, O; Masta, AM; Jasper, US; Fawole, HO; Onyeso, OK; Akinrolie, O; Jumbo, US. (2022). Physical inactivity among internally displaced persons in Nigeria. Journal of Migration and Health. 6: 100140. http://dx.doi.org/10.1016/j.jmh.2022.100140

Kalu, ME; Okeke, C; Nwachukwu, E; Okoh, A; Akinrolie, O; Ezulike, CD; Adandom, H; Onyeso, OK: et al. (2022). Methodology and reporting quality of 544 studies related to ageing: A continued discussion in setting priorities for ageing research in Africa. Journal of Global Health Economics and Policy. 2: Epub. http://dx.doi.org/10.52872/001c.36188

Odole, AC; Odunaiya, NA; Oyewole, OO; Ogunlana, MO; Mbada, CE; Onyeso, OK; et al. (2022). Influence of well-being and quality of work-life on quality of care among health care professionals in Southwest, Nigeria. Scientific Reports. 13(1): 7830. https://doi.org/10.1038/s41598-022-25057-w

Awosoga, OA; Odunaiya, NA; Oyewole, OO; Ogunlana, MO; Mbada, CE; Onyeso, OK; et al. (2022). Pattern and perception of wellbeing, quality of work life and quality of care of health professionals in Southwest Nigeria. BMC Health Services Research. 22(1): 1387. http://dx.doi.org/10.1186/s12913-022-08808-3

Igwe, AA; Onyeso, OK; Ezema, CI; Eyichukwu, GO; Ejim, EM; Egwuonwu, VA; Onwujekwe, O; Amaeze, AA; Okoye, GC. (2022). Effects of cervical traction and infrared therapy on pain intensity and neck disability index among people with cervical spondylosis: A cross-over cohort study. Journal of Musculoskeletal Research. 25(4): 2250023. http://dx.doi.org/10.1142/s0218957722500233

Ezema CI; Onyeso OK; Nna E; Odole AC; Awosoga OA; Kalu ME; Okoye GC. (2022). Transcutaneous electrical nerve stimulation effects on pain-intensity and endogenous opioids levels among chronic low back pain patients: A randomised controlled trial. Journal of Back and Musculoskeletal Rehabilitation. 35(5):1053-1064. http://dx.doi.org/10.3233/BMR-210146

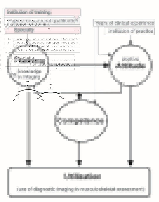
Onyeso OK; Umunnah JO; Eze JC; Onigbinde AT; Anyachukwu CC; Ezema CI; et al. (2022). Musculoskeletal imaging authority, levels of training, attitude, competence, and utilisation among clinical physiotherapist in Nigeria: A cross-sectional survey. BMC Medical Education. 22: 701. http://dx.doi.org/10.1186/s12909-022-03769-x

Ekediegwu, EC; Akpaenyi, CE; Nwosu, IB; Onyeso, OK. (2022). Demographic and disease characteristics associated with pain intensity, kinesiophobia, balance, and fall self-efficacy among people with osteoarthritis: A cross-sectional study. BMC Musculoskeletal Disorders. 23(1):544. http://dx.doi.org/10.1186/s12891-022-05486-4

Odole AC; Agbomeji OT; Onyeso OK; Ojo JO; Odunaiya NA. (2021). Perspectives of Nigerian athletes about physiotherapy services in sports injury management: Implications for rehabilitation. Journal of Sport Rehabilitation. E-pub: 1-8. http://dx.doi.org/10.1123/jsr.2020-0292

Ezema CI; Onyeso OK; Okafor UA; Mabry LM; Adje ME; Shiraku J; Brismée J-M; Froment F; Stewart A; Awosoga A; (2021). Knowledge, attitude, and adherence to standard precautions among front line clinical physiotherapists during the COVID-19 pandemic: A cross-sectional survey. European Journal of Physiotherapy. 25(3): 138-146. http://dx.doi.org/10.1080/21679169.2021.2020898

Oluka CD; Obidike E; Ezeukwu AO; Onyeso OK; Ekechukwu END. (2020). Prevalence of work-related musculoskeletal symptoms and associated risk factors among domestic gas workers and staff of works department in Enugu, Nigeria: a cross-sectional study. BMC Musculoskeletal Disorders. 21(1): 587. http://dx.doi.org/10.1186/s12891-020-03615-5

Onyeso OK; Umunnah JO; Ezema CI; Balogun JA; Uchenwoke CI; Nwankwo MJ; Oke KI; Bello B; Nwosu IB; Adje ME. (2020). An evaluation of the nature and level of musculoskeletal imaging training in physiotherapy educational programmes in Nigeria. BMC Medical Education. 20(1): 252. http://dx.doi.org/10.1186/s12909-020-02183-5

Onyeso OK; Umunnah JO; Ezema CI; Anyachukwu CC; Nwankwo MJ; Odole AC; Oke KI; Bello B. (2020). Profile of practitioners, and factors influencing home care physiotherapy model of practice in Nigeria. Home Health Care Services Quarterly. 39(3): 168-183. http://dx.doi.org/10.1080/01621424.2020.1754315

Ezema CI; Omeh E; Onyeso OK; Anyachukwu CC; Nwankwo MJ; Amaeze A; Ugwulebor JU; Nna EO; Ohotu EO; Ugwuanyi I. (2019). The Effect of an Aerobic Exercise Programme on Blood Glucose Level, Cardiovascular Parameters, Peripheral Oxygen Saturation, and Body Mass Index among Southern Nigerians with Type 2 Diabetes Mellitus, Undergoing Concurrent Sulfonylurea and Metformin. Malaysian Journal of Medical Sciences. 26(5): 88-97. http://dx.doi.org/10.21315/mjms2019.26.5.8

Onyeso OK; Umunnah JO; Ibikunle PO; Odole AC; Anyachukwu CC; Ezema CI; Nwankwo MJ. (2019). Physiotherapist’s musculoskeletal imaging profiling questionnaire: Development, validation and pilot testing. The South African Journal of Physiotherapy. 75(1): 1338. http://dx.doi.org/10.4102/sajp.v75i1.1338

Anyachukwu CC; Onyeso OK; Ezema CI. (2018). Age, body mass and physical activity determinants of facial acne severity among southern Nigerian adolescents and young adults. West Indian Medical Journal. 5(2): 66-71. http://dx.doi.org/10.7727/wimjopen.2017.162

Anyachukwu CC, Onyeso OK. (2014). Efficacy of adjunct (LASER) therapy to topical agents among southern Nigerian acne vulgaris patients. Acupuncture and Related Therapies. 2(4): 66-70. http://dx.doi.org/10.1016/j.arthe.2014.08.003